What Does Progress Look Like?
It's bigger than revenue growth.
TL;DR - Progress means you get what you want FROM your company. But you must build the right foundation before you can be strategic.
When I first started coaching I knew people hired me because something was frustrating them, so I would ask about that at the start of each session. I’ve since evolved my approach, and I want to share why and how it’s sped up the progress of my clients.
The short explanation is similar to how you go to the doctor. Sometimes you go because you’re not feeling well. In those cases, you drive the conversation. “Here are my symptoms, let’s focus on that.“ Other times you go for a checkup. Then the doctor drives the discussion. She has a mental model of health and knows where you fit that model. She might say “Based on your age and your history these are things we should look at.“ It’s times like that when preventative medicine solves problems before they get large, and maybe before you even notice them. That’s the real power of coaching.
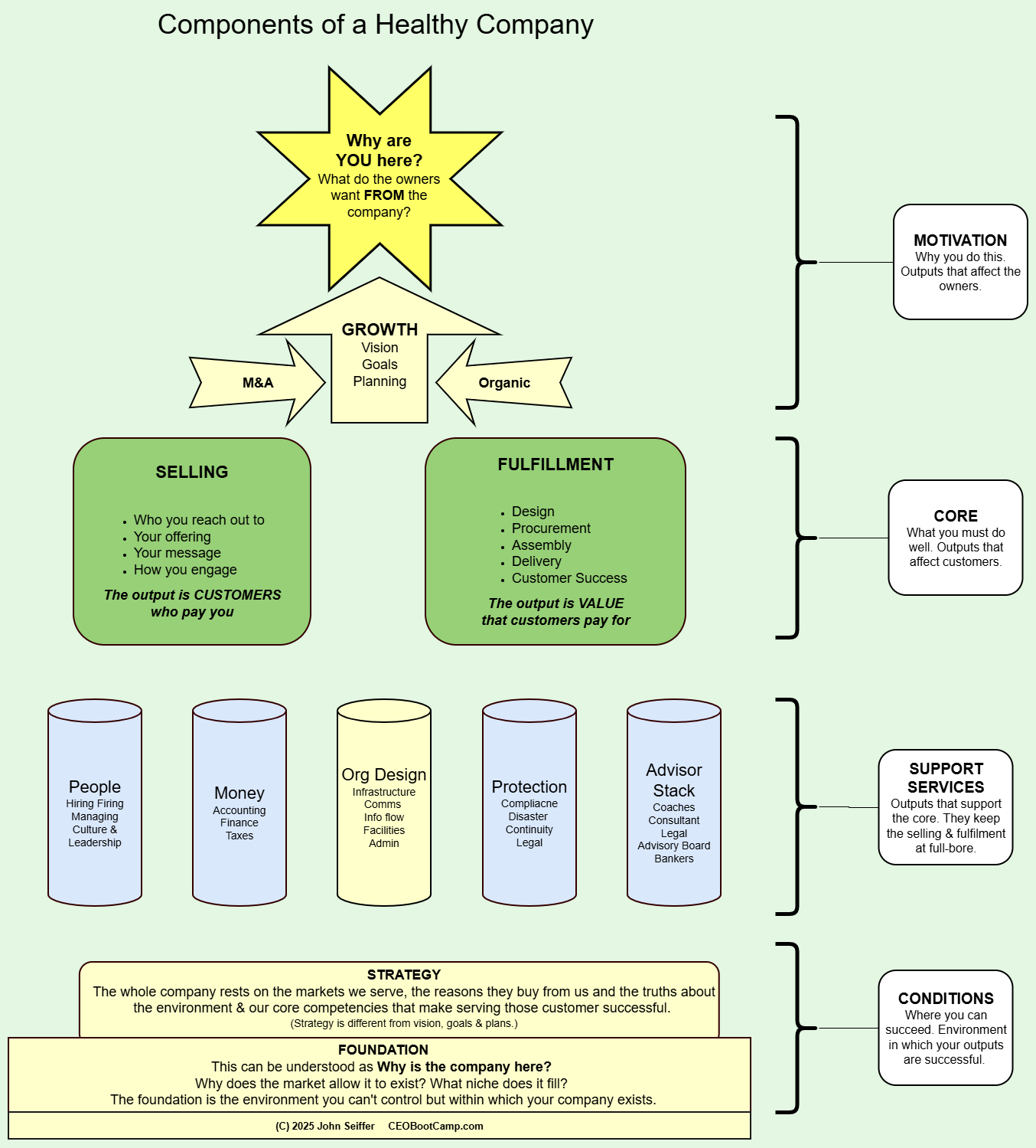
So now I take a bit of both approaches. I help work on the frustration-du-jour, but I put it in the larger context of A) what a healthy company looks like and B) how we can transform the company to give the owner more of what they want. Here’s my model of a healthy company.
As I’ve looked back over my work with hundreds of clients I’ve seen a pattern. Here’s the progression I see:
Your time
Money
Infrastructure
People
Goals, Metrics
Let’s break that down, with the understanding that it’s rarely this linear so we tend to bounce around somewhat. And some people scoot through parts of this really fast depending on what systems they already have in place. So progress can be faster in some sections and involve more change in others.
Your time
I like to start with what you can control. Many operating systems like to start with vision. I think that’s premature. Sure, you need to know the general direction of where you’re going but if your car has a flat tire, let’s fix that first. Changing where you spend your time frees up resources for the other changes.
Time Tools
Here are some of the tools we use to affect your use of time.
Time Blocking - this helps you find time for those important things that are not urgent.
Time Tracking Log - Knowing why you spend time (there are only 5 valid reasons) is more useful than knowing what you spend time on.
CEO Time - Most people don’t know what to do with CEO Time and so they default to the most urgent tasks. We develop a better system.
Is That Working ON the business?
When people think about working on their business, they often think of the big strategy ideas, the new projects they haven’t had time for and things like that. Yes, that’s part of it, but that’s not usually where it starts.
Where it starts is improving the workflow and outputs of the other people in your organization. That gives you the cash and infrastructure to make your vision a reality. So it starts with those lower-level things. In the image above, the things in yellow are color-coded to indicate working on the business. We usually start with org design.
Money
Just knowing you have money left at the end of the month is not sufficient. It takes cash to implement many of the changes you’ll want to make. So next we work on how the money flows inside your company and how to learn what that flow is telling you so you can make better management decisions.
Money Tools
Improved Collections - A tool that takes very little effort but can yield great results.
Revenue Stream Definition - This lets you know where to focus your resources and what levers you can pull to improve cash flow.
Unit Economics - Knowing this is key to understanding where you’re losing money and how to plug those holes.
13-week Cash Flow - Probably the most important and most under-utilized money tool. Simple to do.
Reports - You don’t need a lot of reports. But the critical few you do need often don’t come right out of the box, so to speak.
Infrastructure
Infrastructure means all the things that stand between an idea and its implementation. Infrastructure already exists in your company but is it optimal? Have you outgrown it? How can you adapt it for the growth you know is coming without over-investing too soon?
Infrastructure Tools
Communication Protocols using the right tech stack - Most companies are too lax in this area and expect tech to compensate. Too much tech can actually slow things down.
Value Stream Maps - These show a visual progression of how the work is done so you can reduce costs through division of labor.
Workflows & SOPs - If you haven’t designed and documented how work is done, the processes only live in someone’s head. That’s not scalable.
People
The right people, in the right seats on the bus, each utilizing their superpower, is how you build a great team. The infrastructure builds the bus and the seats and the people populate them.
People Tools
Accountability Charts - this means defining KPIs or something similar and assigning people the responsibility and authority they need to produce their best work.
Training Grid - This is how you know who’s trained for which tasks, which ones have backups and when people are able to be promoted.
Strategy & Growth
It can take 18-24 months to put all the previous systems in place before you can move into this phase. This one is illustrated by the yellow areas at the top and bottom of the image above. Some clients are happy not going into strategy. They’re content with a stage-one or early stage-two company. But for those who love the challenge, they now have the foundation to build on.
Strategy Tools
Three Questions - Where will we play? How will we win? What needs to be true for our strategy to succeed? This is where your vision (if defined properly) is most useful.
Organic Growth - This comes from increasing the capacity of sales and fulfillment faster than you increase the overhead to support that growth.
Plans - There’s a formula for a good plan and a way to make it part of people’s regular decision making.
M&A - For those who want a stage three company, roll-ups, tuck-ins, and other acquisitions are the way to go.
If you found this useful and would like to discuss how it relates to you and your company, schedule a free coaching session here:
https://john-3.youcanbook.me/ I’ll have slots opening up in 2Q 2026.



